2024澳门349期开奖结果查询:揭开财富的秘密盒子
引言:神秘的财富密码 在澳门这片璀璨而又神秘的土地上,财富的流转与时间一样悄无声息,却充满激情。澳门,不仅是旅游胜地,更是财富的前沿,其中,博彩业是其经济版图中不可忽视的一抹色彩。2024年...
2024新澳门天天彩免费资料大全特色349期:为您的投注策略加码
序言 2024年,澳门特别行政区迎来了崭新的发展机遇。为进一步加快澳门经济的多元化发展,我们特别推出了“2024新澳门天天彩免费资料大全特色349期:为您的投注策略加码”的全新政策文件。本文...
日本疫苗最新进展:多款疫苗研发加速,接种率持续提升
日本疫苗最新进展:多款疫苗研发加速,接种率持续提升随着全球新冠疫情的持续蔓延,疫苗的研发和接种成为了全球抗击疫情的关键。日本作为科技创新的先行者,在疫苗研发领域也取得了显著的进展。本文将为您详细介绍日本疫苗的最新进...
广东鹰坛必中一肖一码,高速执行响应计划_S1.156
本文旨在探讨广东鹰坛必中一肖一码,高速执行响应计划_S1.156(以下简称“S1.156计划”)的具体内容及其对澳门政策文件的重要作用。该计划是广东省在新的全球化背景下,为应对快速变化的国际和地区形势而制定的一项重要...
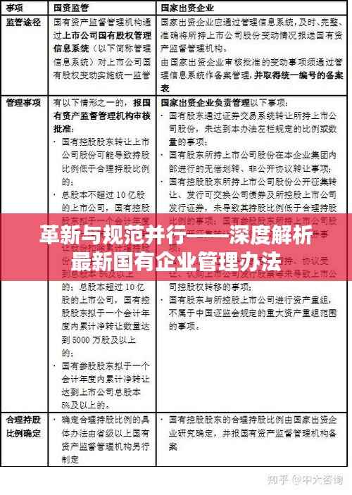
革新与规范并行——深度解析最新国有企业管理办法
标题:革新与规范并行——深度解析最新国有企业管理办法背景概述随着我国经济体制改革的不断深化,国有企业作为国民经济的重要支柱,其管理体系的完善和优化显得尤为重要。近年来,国家出台了一系列新的国有企业管理办法,旨在提...
揭秘热门广播体操:它是第几套?
标题:揭秘热门广播体操:它是第几套?广播体操,作为我国一项传统的体育活动,深受广大群众的喜爱。近年来,随着社会的发展和科技的进步,广播体操的种类和形式也在不断更新。在这众多广播体操中,哪一套是最受欢迎的呢?本文将带...
探索蔻驰热门男款:时尚与品质的完美结合
标题:探索蔻驰热门男款:时尚与品质的完美结合蔻驰品牌简介蔻驰(Coach)作为美国著名的奢侈品牌,自1941年创立以来,始终以其卓越的品质和独特的风格深受全球消费者的喜爱。蔻驰的产品线涵盖手袋、鞋履、配饰等多个领...
扁豆市场的“豆”志昂扬:最新报价揭秘
引言:扁豆的“豆”生巅峰在繁忙的农产品市场中,扁豆以其独特的营养价值和广泛的烹饪用途,始终占据着一席之地。无论是炖汤、炒菜还是制作素食佳肴,扁豆都是不可或缺的食材。近年来,随着健康饮食理念的普及,扁豆的需求量更是节...
《穿越时光的文韵:大学语文最新版的奇幻之旅》
引言:穿越时光的邀请在浩瀚的知识海洋中,有一本书如同一艘时光飞船,带领我们穿越古今,领略文字的魅力。它就是最新版的《大学语文》。这本书不仅仅是一套教材,更是一把开启智慧之门的钥匙,引领我们在文学的殿堂中遨游。第一...













蜀ICP备2022005971号-1