罗山县的疫情动态牵动着无数人的心,随着全球新冠疫情的持续发展,罗山县的防控工作也面临着新的挑战,本文将为您带来罗山县的最新疫情消息,以便您了解当前形势和防控进展。
罗山县疫情概况
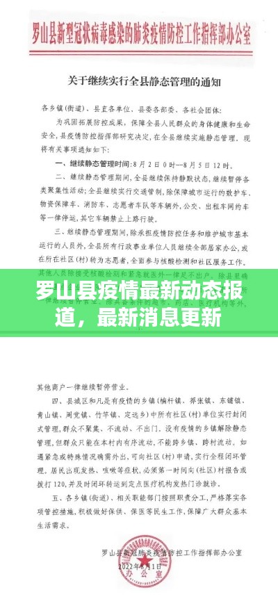
根据最新数据,罗山县在过去的一段时间内,疫情防控工作取得了一定的成果,随着病毒变异的不断出现和国内外疫情形势的复杂性,罗山县仍需保持高度警惕,严防疫情反弹。
防控措施与进展
1、疫苗接种:罗山县积极推广疫苗接种工作,以提高人群免疫力,截至目前,全县已完成了多轮疫苗接种,并陆续开展加强针的接种工作。
2、监测与检测:罗山县加强了对重点人群的监测和检测工作,确保及时发现潜在感染者,全县范围内开展了多轮核酸检测,以排查潜在风险。
3、隔离与救治:对于确诊患者和密切接触者,罗山县严格按照规定进行隔离和救治,目前,全县已建立了多个隔离点和定点医院,确保患者得到及时救治。
4、社区防控:罗山县各社区积极开展防控工作,加强宣传、排查和管控,确保社区安全,鼓励居民保持良好的生活习惯和卫生习惯,共同维护社区健康。
最新动态与消息
截至今日,罗山县未发现大规模疫情反弹,全县疫情防控形势总体稳定,但仍需保持警惕,请广大市民继续遵守防控规定,做好个人防护,保持社交距离,避免聚集。
专家建议与提醒
1、专家建议市民继续保持良好的生活习惯和卫生习惯,如佩戴口罩、勤洗手、保持社交距离等。
2、尽量避免前往人员密集的场所,尤其是高风险地区。
3、如有发热、咳嗽等症状,请及时就医,并告知医生自己的行程轨迹。
4、接到疫情防控部门的通知后,请积极配合相关部门的工作,如实报告个人行程和健康状况。
罗山县疫情防控工作取得了一定的成果,但仍需保持高度警惕,请广大市民继续遵守防控规定,做好个人防护,共同维护全县的疫情防控形势,希望各级政府和相关部门继续加强防控工作,确保人民群众的生命安全和身体健康。
附录
附录:罗山县疫情防控部门联系方式及最新数据(详见文末)
在抗击疫情的过程中,信息传播的速度和准确性至关重要,希望广大市民通过官方渠道获取最新的疫情信息,不信谣、不传谣,共同维护社会的稳定和谐,让我们携手共进,共同打赢这场疫情防控阻击战!
(注:本文内容仅供参考,具体数据以罗山县卫生健康委员会官方发布的信息为准。)
---END
是罗山县最新疫情消息的报道,在疫情防控的关键时刻,我们需要保持冷静、理智应对,请大家继续关注官方发布的消息,共同为疫情防控贡献力量,相信在大家的共同努力下,罗山县一定能够战胜疫情,迎来更加美好的明天。
转载请注明来自成都华通顺物流有限公司,本文标题:《罗山县疫情最新动态报道,最新消息更新》












蜀ICP备2022005971号-1
还没有评论,来说两句吧...