随着法治建设的不断完善,地方法庭的裁定文书在司法实践中起着至关重要的作用,本文旨在解析地方法庭裁定文书范本最新的相关内容,为公众了解法庭裁定文书的格式、内容及其实际应用提供参考。
地方法庭裁定文书概述
地方法庭裁定文书是地方法庭在审理案件过程中,根据法律规定和案件实际情况所制作的具有法律效力的文书,其目的在于对案件中的争议问题作出裁决,保障当事人的合法权益,维护法律的权威性和公正性。
地方法庭裁定文书范本最新的特点
1、格式化:最新的地方法庭裁定文书范本采用了统一的格式,使得文书制作更加规范、整齐。
2、标准化:范本对文书的各个部分进行了详细规定,包括文书标题、案号、当事人信息、事实认定、法律依据、裁定结果等,使得文书内容更加标准化。
3、实用性:最新的范本注重实际应用,充分考虑了地方法庭审理案件的实际情况,使得文书更加贴近实际,易于操作。
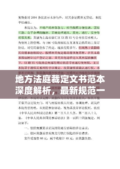
1、文书标题:包括法院名称、案件性质、当事人姓名等基本信息。
2、案号:文书的唯一识别码,便于查询和管理。
3、当事人信息:包括原告、被告及其他当事人的基本信息。
4、事实认定:对案件事实进行认定,包括证据采集、证人证言、事实梳理等。
5、法律依据:列出裁定所依据的法律、法规、规章等。
6、裁定结果:根据事实认定和法律依据,作出裁定结果。
7、诉讼费用:明确诉讼费用的承担情况。
8、其他事项:包括上诉权利、期限等。
应用地方法庭裁定文书范本的意义
1、提高司法效率:规范的文书范本有助于地方法庭快速、准确地制作裁定书,提高司法效率。
2、保障司法公正:统一的文书格式和标准化内容有助于确保裁定的公正性,减少人为因素对司法活动的影响。
3、促进法治建设:地方法庭裁定文书范本的应用有助于普及法律知识,提高公民法律意识,推动法治建设的进程。
地方法庭裁定文书范本最新是法治建设的重要组成部分,对于规范地方法庭的司法活动、保障当事人的合法权益具有重要意义,本文通过解析地方法庭裁定文书范本最新的相关内容,为公众了解法庭裁定文书的格式、内容及其实际应用提供参考,随着法治建设的不断推进,地方法庭裁定文书范本将不断完善,为司法实践提供更加有力的支持。
转载请注明来自成都华通顺物流有限公司,本文标题:《地方法庭裁定文书范本深度解析,最新规范一览》














蜀ICP备2022005971号-1
还没有评论,来说两句吧...